习习教师app

习习教师app

高效教学管理与作业批改助手
  • 系统:Android
  • 时间:2026-01-22
  • 大小:12.33 MB
  • 版本:V2.33.162
软件简介
习习教师app 习习教师app 习习教师app 习习教师app

习习教师app是一款由深圳市海鱼教育服务有限公司开发的教育应用,专为教师打造高效的教学管理体验。软件具备丰富的资源,能够支持课堂互动,随时布置和批改作业,极大地减轻老师的工作负担,同时提升教学效果。它还提供校本英语听说资源,便于开展个性化教育。利用多维度的数据统计和分析报告,教师可以清晰了解学生的听说能力,从而更好地指导教学。

习习教师app布置作业方法

1、选择书籍

下载登录进入习习教师APP,可在首页【教材同步】、【课外拓展】、【收藏列表】板块选择需要的书籍来布置作业。

习习教师app

①教材同步:分别选择相应书籍、单元后,点击单元标题,进入内容选择页面。

习习教师app

②课外拓展:为了方便老师查找书籍,系统已将预置资源分类呈现,点击需要的板块分类,选择相应书籍。

习习教师app

③收藏列表:可将常用书籍添加至收藏列表,布置作业时,可以在收藏列表中快速选择相应书籍。

习习教师app

点击书籍目录页的收藏按钮,可以收藏或取消收藏书籍。灰色状态表示未收藏,绿色状态表示已收藏。

习习教师app

说明:点击底部菜单“作业”,进入作业列表页面,然后点击右上角“+”,也可进入收藏列表页面布置作业。

习习教师app

2、选择内容

选择书籍、目录后,进入内容选择页面,要布置整份内容/题目,继续点击“下一步”即可。要布置一份里的部分内容/题目,可点击编辑按钮,选择需要的内容/题目并“确定”后,再点击“下一步”。

习习教师app

3、确认发布

在作业发布页面,可选择要布置的班级或学生,点击“确认发布”即可。

习习教师app

也可以根据需要设置作业模式、自动退回比例、截止时间、定时发布等选项。

习习教师app

说明:

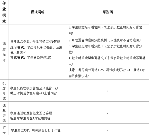
①作业模式模式说明:

习习教师app

②截止时间:默认当天23:59,可手动选择需要的时间。

③定时发布:默认1小时后,可手动选择需要的时间。

软件特色

1、【统计报告】

习习教师记录学生作业时的每一个行为与结果,结合数据分析,真实呈现学习效果,让你一目了然。

2、【自主学习】

碎片时间强化训练,举一反三自主练习。影音图文随时讲解,重点突破,逐一落实。

3、【布置作业】

习习教师丰富多样的教材同步及课外拓展资源,听说读写全面覆盖,只需要半分钟,在家也能布置作业。

4、【学习报告】

习习教师实时智能评测,阶段性学况报告,多维评价体系,真实呈现学习水平,帮助你查缺补漏。

5、【批改作业】

客观题自动批改,帮你减轻工作量,主观题随时改,在任何你能想到的地方。

软件亮点

1、支持在软件上面修改批改作业,超级的方便,为老师的工作带来便利;

2、专业的团队打造的智能办公软件,用户能在软件上全面的分析学情报告;

3、分班管理,精准的管理自己的班上的学生,精准的教学。

更新日志

最新版本:V2.33.162 (2026-01-22)

1.修复一些bug

软件信息
举报反馈
  • 厂商
    深圳市海鱼教育服务有限公司
  • 官网
  • 授权
    免费
  • 语言
    简体中文
  • 敏感权限
    查看敏感权限
    所需权限
    读取你的SD卡中的内容
    允许应用读取您SD卡的内容。
    修改或删除你的SD卡中的内容
    允许写入SD卡。
    录音
    此权限可让该应用不经您的确认即可随时录制音频。
    修改系统设置
    允许应用修改系统的设置数据。恶意应用可能会破坏你的系统配置。
    获取额外的位置信息提供程序命令
    允许该应用使用其他的位置信息提供程序命令。此权限使该应用可以干扰GPS或其他位置信息源的运作。
    读取手机状态和身份
    允许该应用访问设备的电话功能。此权限可让该应用确定本机号码和设备ID是否正处于通话状态以及拨打的号码。
    拍摄照片或视频
    允许该应用使用相机拍摄照片和视频。此权限可让该应用可让该应用随时使用相机,而无需您的确认。
  • 权限要求
    查看权限要求
    所需权限
    查看网络连接
    允许该应用查看网络连接的相关信息,例如存在和连接的网络。
    查看WLAN连接
    允许该应用查看WLAN网络的相关信息,例如是否启用了WLAN以及连接的WLAN设备的名称。
    更改网络连接性
    允许应用更改网络连接的状态。
    完全的网络访问权限
    允许应用程序打开网络套接字。浏览器和其他某些应用提供了向互联网发送数据的途径,因此应用无需该权限即可向互联网发送数据。
    控制振动
    允许应用控制振动器。
    防止手机休眠
    允许应用阻止设备进入休眠状态。
    安装快捷方式
    允许应用自行添加主屏幕快捷方式。
    请求安装文件包
    允许应用请求安装文件包。
    连接WLAN网络和断开连接
    允许该应用与WLAN接入点建立和断开连接,以及更改WLAN网络的设备配置。
    卸载快捷方式
    允许应用自行删除主屏幕快捷方式。
  • 隐私政策
  • 分级
    3+
  • 备案
    粤ICP备19046739号-5A
  • 包名
    com.ciwong.newspaperteacher
  • MD5
    5BFD5C1139E3FB45806D053AB2E09BA8
本类排行
类似软件
精彩推荐
最新排行
精选留言
  • 习习教师是让老师能够减轻教学负担,高效完成工作的软件,更好的管理班级和学生,了解学生学习情况,制定改善教学计划,让学生能够更好的学习知识

    06-08 07:41 陕西
  • 习习教师,习习向上教师端,英语教学辅导软件,海量教材资源尽在其中,听说读写全面覆盖,内容丰富,资源齐全,为教师带来更贴心的在线教学服务

    06-08 07:10 宁夏
声明:
本站《习习教师app》由"ぃ尐懒猫ヤ"网友提供,仅作为展示之用,版权归原作者所有;
如果侵犯了您的权益,请来信告知,我们会尽快删除。

反馈信息框

反馈网址:
反馈类型:
反馈内容:
联系方式:
取消 提交
提交成功